「美国移民」美加等53国公民可申请中国72/144小时过境免签
2023-10-11 免费评估 立即咨询 1842
2.png
图片信息来源于国家移民管理局官网截图
https://www.nia.gov.cn/n741440/n741577/c1601850/content.html

近日,国家移民管理局官网上宣布了一项新政策:包括加拿大、美国、澳大利亚、英国、法国在内的53个国家的公民,可以申请中国72/144小时过境免签。

根据移民局官网信息,外国人申请72/144小时过境免签,需要符合以下3个条件:

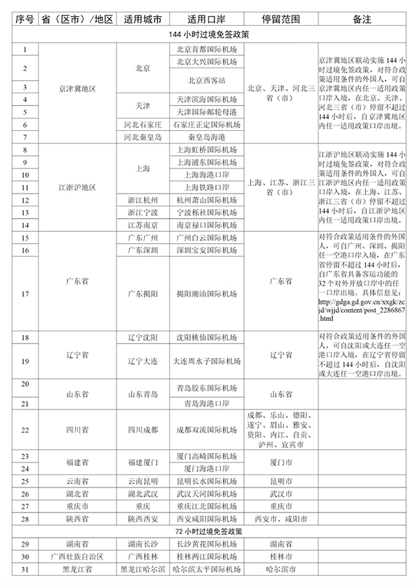
一是要属于72/144小时过境免签范围国家的公民(详细国家名单请看下表↓↓↓);
3.jpg

图片信息来源于网络,版权归原著所有


二是需持有能证明本人国籍身份的有效国际旅行证件(有效期不少于3个月),符合前往第三国或地区入境条件;

三是根据申请的过境免签时长,需持有72/144小时内已确定日期及座位的前往第三国或地区的联程客票或者相关证明,填写临时入境外国人入境卡,并接受出入境边防检查机关询问。

如外国人符合上述条件,可向我国20个城市的边检机关提出办理144小时过境免签申请,或向3个城市的边检机关提出办理72小时过境免签申请,其他城市暂未实施该项政策。

4.png

图片信息来源于网络,版权归原著所有


温 馨 提 示



具有所持护照或者其他国际旅行证件有效期不足3个月的,或有我国签证机关拒签章戳记的,或5年内有非法出入境、非法居留、非法就业记录等情形的人员,边检机关将不予签发临时入境许可,所以此类人员不能办理72/144小时过境免签。

另外,10月6日人民网也转发了中国旅游报,题为:《公安部、国家移民管理局多举措支持入境旅游发展》的文章。其中指出,中国公安部、国家移民管理局表示,在会同外交部提高驻外签证机关来华签证办理效率的基础上,为外国人来华旅游等提供更多渠道和便利。

  • 一是为入境旅游外国人提供口岸签证便利;
  • 二是持续优化过境免签政策;
  • 三是实施区域性入境免签政策。

区域性入境免签政策




此外,包括加拿大公民在内,符合政策适用条件的外国人可在规定时间和区域内旅游。

上海外国旅游团邮轮入境15天免签
外国旅游团(2人以上,含2人)经由中国境内注册的旅行社组织、接待并从上海邮轮口岸整团入境免办签证,旅游团须整团随同一邮轮行程活动并出境。

活动范围限定沿海省份和北京市,即上海市、辽宁省、河北省、天津市、山东省、江苏省、浙江省、福建省、广东省、广西壮族自治区、海南省内的邮轮靠泊港口所在城市及其周边城市行政区域内,停留时间为15天。

海南59国入境旅游30天免签
包括加拿大的59国人员可通过旅行社邀请接待、单位邀请接待或自行申报等方式由海南对外开放口岸免签入境海南。

符合要求的59国包括俄罗斯、英国、法国、德国、挪威、乌克兰、意大利、奥地利、芬兰、荷兰、丹麦、瑞士、瑞典、西班牙、比利时、捷克、爱沙尼亚、希腊、匈牙利、冰岛、拉脱维亚、立陶宛、卢森堡、马耳他、波兰、葡萄牙、斯洛伐克、斯洛文尼亚、爱尔兰、塞浦路斯、保加利亚、罗马尼亚、塞尔维亚、克罗地亚、波黑、黑山、北马其顿、阿尔巴尼亚、美国、加拿大、巴西、墨西哥、阿根廷、智利、澳大利亚、新西兰、韩国、日本、新加坡、马来西亚、泰国、哈萨克斯坦、菲律宾、印度尼西亚、文莱、阿联酋、卡塔尔、摩纳哥、白俄罗斯。

活动范围限定在海南省,入出境口岸为海南所有对外开放口岸,停留时间为30天。

港澳地区外国人组团入境广东144小时免签
与中国建交国家的外国公民经在中国香港、中国澳门的合法注册旅行社组团(旅游团为2人或2人以上),由中国香港、中国澳门进入大湾区内地9市和汕头地区旅游,持普通护照允许免办签证入境并停留144小时。

活动范围限定为广州、佛山、肇庆、深圳、东莞、惠州、珠海、中山、江门9市和汕头市,入出境口岸为上述10个城市的对外开放口岸,停留时间为144小时(6天),采取团进团出方式。


政策随时可能发生变动
仅供参考
具体请以最新消息为准

免责申明:本文由小编综合整理,内容及图片版权均归原作者所有。若未能找到文章或图片出处,望谅解。如果有侵权行为,请与本账号联系,我们会在第一时间申明原文作者或者将侵权文章或图片删除,谢谢

发布人:倪勉丰 (欢迎转载,转载请注明出处!)
咨询